Kickstart your Riding Season with Bike Prep and Riding Gear Shop Now
CLOSE
Shipping to US Flag United States
Free shipping over $79
Moto Madness Sale | Get Up To 65% Off Parts & Gear Shop Now

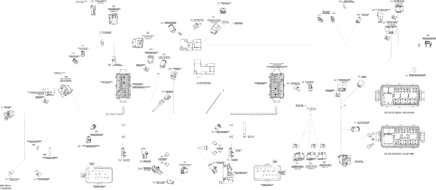
2016 Can-Am SPYDER RT 10- Electrical Harness - Frame SM6 710004354

Set this as my ride
10- Electrical Harness - Frame SM6 710004354

WARNING Cancer and Reproductive Harm www.P65Warnings.ca.gov.

All 2016 Can-Am SPYDER RT Part Groups
Added to your cart
CLOSE